- Home
- /
- Amministrazione Trasparente
- /
- Organigramma
Organigramma
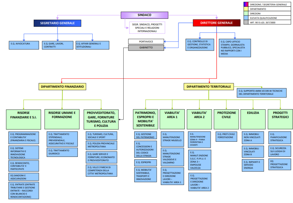
MACROSTRUTTURA al 1 gennaio 2026: Atto del Sindaco Metropolitano n. 68 del 10/11/2025 – Atto Dirigenziale n. 3592 del 17/12/2025

Versione testuale
SINDACA: Dott.ssa Sara FunaroSEGRETERIA SINDACO , PROGETTI SPECIALI E RELAZIONI INTERNAZIONALI
SEGRETARIO GENERALE: D.ssa Francesca Vichi
E.Q. AVVOCATURA
E.Q. GARE, LAVORI, CONTRATTI
E.Q. AFFARI GENERALI E ISTITUZIONALI
DIRETTORE GENERALE: Ing. Giacomo Parenti
E.Q. GARE, LAVORI, CONTRATTI
E.Q. AFFARI GENERALI E ISTITUZIONALI
PORTAVOCE
GABINETTO
GABINETTO
E.Q. CONTROLLO DI GESTIONE, STATISTICA E ORGANIZZAZIONE
E.Q. CAPO UFFICIO STAMPA. GIORNALISTA PUBBLICO, SPECIALISTA NEI RAPPORTI CON I MEDIA
E.Q. CAPO UFFICIO STAMPA. GIORNALISTA PUBBLICO, SPECIALISTA NEI RAPPORTI CON I MEDIA
DIPARTIMENTO FINANZIARIO:Dott. Rocco Conte
RISORSE FINANZIARIE E SIST.INFORMATIVI: Dott. Rocco Conte
E.Q. PROGRAMMAZIONE E CONTABILITÀ (FINANZIARIA E FISCALE)
E.Q. SISTEMI INFORMATIVI E INNOVAZIONE
E.Q. RENDICONTO CONTABILITÀ E PARTECIPATE
EQ SANZIONI E ASSICURAZIONI
E.Q. ENTRATE (ENTRATE TRIBUTARIE E GESTIONE ENTRATE – RACCORDO CON BILANCIO DI RENDICONTAZIONE
E.Q. SISTEMI INFORMATIVI E INNOVAZIONE
E.Q. RENDICONTO CONTABILITÀ E PARTECIPATE
EQ SANZIONI E ASSICURAZIONI
E.Q. ENTRATE (ENTRATE TRIBUTARIE E GESTIONE ENTRATE – RACCORDO CON BILANCIO DI RENDICONTAZIONE
RISORSE UMANE E FORMAZIONE: Dott. Andrea Pelacchi
E.Q. TRATTAMENTO STIPENDIALE, PREVIDENZIALE, ASSICURATIVO E FISCALE
E.Q. TRATTAMENTO GIURIDICO
E.Q. TRATTAMENTO GIURIDICO
PROVVEDITORATO, GARE, FORNITURE, TURISMO, CULTURA E POLIZIA: Dott.Otello Cini
E.Q. TURISMO CULTURA SOCIALE E SPORT
E.Q. POLIZIA PROVINCIALE METROPOLITANA
E.Q. GARE SERVIZI E FORNITURE, ECONOMATO E PROVVEDITORATO
E.Q. VILLE E PARCHI DI COMPETANZA DELLA CITTÀ METROPOLITANA
E.Q. POLIZIA PROVINCIALE METROPOLITANA
E.Q. GARE SERVIZI E FORNITURE, ECONOMATO E PROVVEDITORATO
E.Q. VILLE E PARCHI DI COMPETANZA DELLA CITTÀ METROPOLITANA
DIPARTIMENTO TERRITORIALE: Ing. Maria Teresa Carosella
E.Q. SUPPORTO AMM.VO DIR.NI TECNICHE
DEL DIPARTIMENTO TERRITORALE
PATRIMONIO, ESPROPRI E
MOBILITÀ SOSTENIBILE: Arch. Alberto Migliori
E.Q. GESTIONE DEL PATRIMONIO
E.Q. CONCESSIONI AUT.NI CODICE STRADA
E.Q. ESPROPRI
E.Q. MOBILITA’ SOSTENIBILE, TRASPORTI E INNOVAZIONE
E.Q. CONCESSIONI AUT.NI CODICE STRADA
E.Q. ESPROPRI
E.Q. MOBILITA’ SOSTENIBILE, TRASPORTI E INNOVAZIONE
VIABILITA’ AREA 1: Ing. Maria Teresa Carosella
E.Q. MANUTENZIONE STRADE MUGELLO
E.Q. MANUTENZIONE STRADE VALDISIEVE E VALDARNO
E.Q. PROGETTAZIONE E DIREZIONE DEI LAVORI – VIABILITÀ AREA 1
E.Q. MANUTENZIONE STRADE VALDISIEVE E VALDARNO
E.Q. PROGETTAZIONE E DIREZIONE DEI LAVORI – VIABILITÀ AREA 1
VIABILITA’ AREA 2: Arch. Riccardo Maurri
E.Q. MANUTENZIONE ZONA 4 – PIANA FIORENTINA E CHIANTI
E.Q. MANUTENZIONE S.G.C. FI.PI.LI. E ZONA 3 – EMPOLESE VALDELSA
E.Q. PROGETTAZIONE E DIREZIONE DEI LAVORI – VIABILITÀ AREA 2
E.Q. MANUTENZIONE S.G.C. FI.PI.LI. E ZONA 3 – EMPOLESE VALDELSA
E.Q. PROGETTAZIONE E DIREZIONE DEI LAVORI – VIABILITÀ AREA 2
PROTEZIONE CIVILE Ing. Maria Teresa Carosella (ad interim)
E.Q. PROT.CIVILE FORESTAZIONE
EDILIZIA: Ing. Gianni Paolo Cianchi
E.Q. IMMOBILI NON VINCOLATI ZONA A
E.Q. IMMOBILI VINCOLATI ZONA B
E.Q. IMPIANTI E SERVIZIO ENERGIA
E.Q. IMMOBILI VINCOLATI ZONA B
E.Q. IMPIANTI E SERVIZIO ENERGIA
PROGETTI STRATEGICI: Ing. Carlo Ferrante
E.Q. PIANIF.NE STRATEGICA
E.Q. SICUREZZA LUOGHI LAVORO
E.Q. PROGETTAZIONE STRATEGICA
E.Q. SICUREZZA LUOGHI LAVORO
E.Q. PROGETTAZIONE STRATEGICA
Funzionigramma
Funzionigramma – approvato con Atto dirigenziale n.512 del 18/02/2026
Ultimo aggiornamento: 11-03-2026

